| Re: Ungewollter automatischer Neustart Kategorie: Sonstige Hardware (von Hermann - 11.01.2011 12:24) | |
|
Als Antwort auf Re: Ungewollter automatischer Neustart von Hermann - 11.01.2011 12:17
| |
|
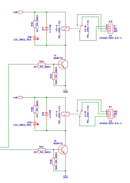
> > > > > > > > > > Hallo, > > > > > > > > > > > > > > > > > > > > ich habe mir eine Heizungssteuerung mit Pufferladung und gemischten Heizkreis gebaut. > > > > > > > > > > Mein Problem ist, da� sich die C-Control manchmal neu startet, und so die Zeit nicht mehr stimmt. > > > > > > > > > > Das passiert nur alle paar Tage. Bei Versuchsläufen lief sie Wochenlang stabil, da waren auf > > > > > > > > > > den Relais Ausgangsseitig aber auch noch keine 230V. Kann is sein, da� die 230V ein Störsignal > > > > > > > > > > einspeisen. Mir fällt auch auf, wenn die Relais schalten, werden manchmal komische Zeichen im LCD- > > > > > > > > > > Display angezeigt. Genauso wird auch ständig neu gestartet, wenn nur ein USB-Kabel anstecke. > > > > > > > > > > Diese Fehler sind nur da wenn die 230V an den Relais anliegen. > > > > > > > > > > Wenn jemand eine Erklärung dafür hat, wäre ich dankbar. > > > > > > > > > > > > > > > > > > > > mfg Hermann Friedl > > > > > > > > > > > > > > > > > > Hallo Hermann, > > > > > > > > > ich schalte mit einem C-Control bis zu 16 Relais gleichzeitig. Die Relais sind Optisch getrennt mit > > > > > > > > > eigener/getrennter Spannungsversorgungen für C-Control und Relaiskarte. > > > > > > > > > > > > > > > > > > Dabei habe ich auch festgestellt, > > > > > > > > > 1. dass das LCD Display sehr EMV Empfindlich ist ! > > > > > > > > > (Siehe http://ccpro.cc2net.de/forum/index.php?show=5918) > > > > > > > > > Workarround: Nach dem Schalten der Relais rufe ich LCD_init() auf. Die Anzeigedaten > > > > > > > > > Sind gepuffert; nach dem LCD_init() erfolgt ein refresh. > > > > > > > > > > > > > > > > > > Der Code sieht so aus: > > > > > > > > > > > > > > > > > > void LCD_Init_and_refresh( void) { > > > > > > > > > LCD_Init(); > > > > > > > > > //LCD_TestBusy(); > > > > > > > > > //LCD_CursorOff(); > > > > > > > > > > > > > > > > > > LCD_Locate(1, 1); > > > > > > > > > LCD_WriteText( buf_z1); > > > > > > > > > LCD_Locate(2, 1); > > > > > > > > > LCD_WriteText( buf_z2); > > > > > > > > > > > > > > > > > > } > > > > > > > > > > > > > > > > > > //Alle Ausgaben werden in buf_z1 und buf_z2 mit gepuffert. > > > > > > > > > > > > > > > > > > void LCD_WriteText_Buf_z1( char z1[]) { > > > > > > > > > LCD_Locate(1, 1); > > > > > > > > > Str_Copy( buf_z1, z1, 0); > > > > > > > > > LCD_WriteText( z1); > > > > > > > > > } > > > > > > > > > > > > > > > > > > void LCD_WriteText_Buf_z2( char z2[]) { > > > > > > > > > LCD_Locate(2, 1); > > > > > > > > > Str_Copy( buf_z2, z2, 0); > > > > > > > > > LCD_WriteText( z2); > > > > > > > > > } > > > > > > > > > > > > > > > > > > > > > > > > > > > > > > > > > > > > 2. Dass der SPI-Eingang sehr EMV Empfindlich ist, ein eingestecktes USB Kabel führt zu > > > > > > > > > abstürzen: > > > > > > > > > Workaround: Ich schalte das Interface mit SPI_Disable() ab (über einen Comp. Switch, wenn > > > > > > > > > keine Ausgaben über MSG_Write...() erfolgen. > > > > > > > > > > > > > > > > > > Mit diesen Ma�nahmen habe ich keinerlei EMV Probleme mehr. > > > > > > > > > > > > > > > > > > Viele Grü�e > > > > > > > > > > > > > > > > > > Jo > > > > > > > > > > > > > > > > > > > > > > > > > > > P.S. Mich würde trotzdem mal interessieren, ob das C-Comtrol Application Board ein > > > > > > > > > CE Kennzeichen hat (nach meinem Verständnis MUSS es in der EU eins haben) > > > > > > > > > und nach welcher Richtlinie > > > > > > > > > Geprüft würde. Ein CE Zertifikat habe ich noch nirgends gefunden ! > > > > > > > > > @Ulrich, kannst du was dazu sagen? > > > > > > > > > > > > > > > > > > > > > > > > > > > > > > > > > > > > > > > > > > > > Hallo, > > > > > > > > > > > > > > > > danke für die Antworten, > > > > > > > > > > > > > > > > leider bin ich ein Anfänger. Wie trenne ich die Relais Optisch. Ich mu� die Relais doch mit der > > > > > > > > Spannung vom Aplikationsboard schalten? Oder gibt es da eine andere Möglichkeit. > > > > > > > > > > > > > > > > mfg Hermann Friedl > > > > > > > > > > > > > > Hallo Hermann, > > > > > > > ich verwende Optokoppler vom Typ PC847, damit steuere ich einen ULN2803 an. > > > > > > > Google nach http://www.google.com/search?q=PC847 > > > > > > > und > > > > > > > http://www.google.com/search?q=ULN2803 > > > > > > > > > > > > > > Dann ist die Spannung zum Relais Schalten 100% von der Spannung zur Steuerung getrennt. > > > > > > > Viele Grü�e > > > > > > > Jo > > > > > > > > > > > > Hallo Jo, > > > > > > > > > > > > danke für die Antwort ich werde das mit den Optokopplern probieren. > > > > > > > > > > > > mfg Hermann Friedl > > > > > > > > > > > > > > > Hallo Jo, > > > > > > > > > > Jetzt hab ichs mir angeschaut. Ich denke ich mu� mit jeweils 4 Ausgängen in einen Optokoppler, und > > > > > mit 2 Optokoppler in einen ULN2803. Von dem aus dann auf die Relais. Brauch ich sonst noch Bauteile > > > > > dazwischen? Ich wäre über einen Schaltplan zumindest für einen Kanal sehr dankbar. > > > > > > > > > > mfg Hermann > > > > > > > > > Hallo Hermann, > > > > hier der Ausschnitt vom Schaltplan (mit Eagle erstellt). > > > > Viele Grü�e > > > > > > > > Jo > > > > > > Hallo Jo > > > > > > Danke für die schnelle Antwort. > > > Ich werd mir die Bauteile besorgen und dann gleich Versuche starten. > > > > > > mfg Hermann Friedl > > > > Hallo Hermann, > > > > du hattest ja geschrieben, dass du ohne Last an den Relais keine Probleme hast. > > Ich glaube nicht, dass die Trennung durch die Koppler dann nicht viel bringen wird. > > > > Betreibst du die Relais mit den +5V vom Board oder mit der Versorgungsspannung? > > > > Ich schalte mit meinem MEGA128 bis zu 11 Relais für Rollläden über jeweils einen Transistor > > an der Versorgungsspannung von 12V (die gleiche die ich auch fürs Board verwende) > > und habe keine Probleme. > > > > Allerdings hatte ich am Anfang auch Problem mit einem billigen Schaltnetzteil. > > Ich würde erst einmal versuchen, den Aufbau mit einem Labornetzteil zu betreiben um zu sehen, > > wie sich das ganze verhält. > > > > Siehe dir mal den Schaltplan der Ministation an > > http://www.produktinfo.conrad.com/datenblaetter/175000-199999/198777-sp-01-en-C_CONTROL_PRO_MINI_STATION.pdf > > Dort wurde sehr viel gegen EMV Störungen gemacht. Die Relais werden auch hier ohne Optokoppler betrieben > > > > Grue�e Joerg > > Hallo Joerg, > > ich betreibe die Relais mit einem Transistor and der 12V Versorgungsspannung vom Board. > Das Netzteil ist ein Printtransformator von Conrad 710458 mit einem Spannungsregler MC7812CT und > einem Gleichrichter B40C1000. Habe alles auf der Platine wo auch die Relais drauf sind. > > Ich werde das Netzteil mal stillegen und es mit einem Labornetzgerät probieren. > > mfg Hermann Ich habe mir den Schaltplan angeschaut. Bei mir habe ich die Wiederstände R34 und R33 nicht drin. Für was sind die gut? mfg Hermann Unbenannt.JPG: | |
Antwort schreiben Antworten: | |
Zur Übersicht - INFO - Neueste 50 Beiträge - Neuer Beitrag - Suchen - Zum C-Control-I-Forum - Zum C-Control-II-Forum

